Sequenzer

 

Gratis Counter

Die Aufgabe und der Einsatzbereich von Sequenzern, zum Schutze der angschlossenen Geräte, ist bei Funkamateuren hinreichend bekannt. Dieses Wochendeprojekt entstand wieder mit Mitteln aus meinem Bastelkeller nach dem Motto: schnell und günstig (< 10 €).

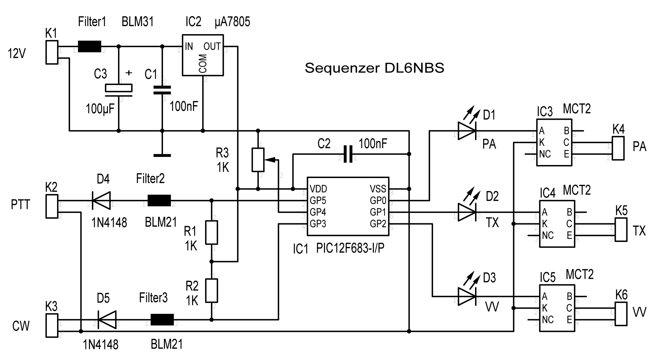
Der Sequenzer arbeitet mit einem Prozessor Typ: PIC 12F683 und verhält sich wie folgt.

  • Reihenfolge Ein
    • Vorverstärker aus (VV)
    • Endstufe ein (PA)
    • Sender ein (TX)
  • Reihenfolge Aus
    • Sender aus (TX)
    • Endstufe aus (PA)
    • Vorverstärker ein (VV)
  • Die Verzögerung kann auch frei programmiert werden (default = 50 ms)
  • Die CW-Haltezeit kann mit dem Poti in einem weiten Bereich stufenlos eingestellt werden.
  • Die Ausgänge sind mit Optokopplern galvanisch getrennt ausgeführt
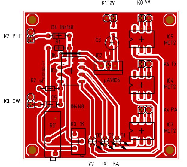
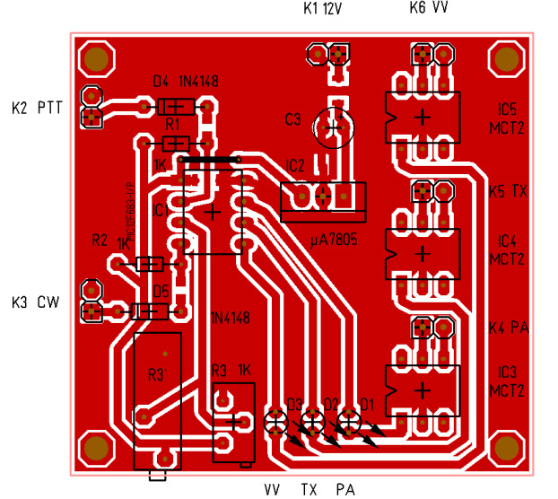
  • Einseitiges Platinenlayout vorhanden, Abmessungen = 55 mm x 55 mm.

Die Schaltung ist selbsterklärend, es wurden nur 5 SMD Bauteile verwendet. Die Anordnung der LEDs und des Potis erlauben Zugang und Kontrolle von vorne. Dazu werden ggf. die LED Beinchen entsprechend gebogen und die LEDs durch entsprechende Bohrungen im Gehäuse von außen sichtbar. Die weiteren Anschlüsse sind universell und werden je nach verwendeten Steckern und Buchsen der Funktechnik verdrahtet. Platinen kann ich leider nicht anbieten.

Besonderheit Programmierung der Verzögerung:

Werden die Eingänge PTT und CW beim Einschalten des Sequenzers gleichzeitig betätigt und gehalten, so verbleibt der Sequenzer zunächst  im Setupmodus. Nun kann mit dem Poti die Verzögerungszeit zwischen 10 ms und 250 ms eingestellt werden. Die Kontrolle erfolgt mit Hilfe der beiden LEDs PA und TX welche permanent umschalten. ACHTUNG während des Setups sollten Sender und Endstufe ausgeschaltet bleiben!

Wird nun PTT und/oder CW losgelassen, übernimmt der Prozessor den soeben eingestellten Wert in sein EEProm und der Sequenzer schaltet sofort in den normalen Betriebsmodus.

Dieser Vorgang kann beliebig oft wiederholt werden, ist in der Regel aber nicht erforderlich, da sich das Hardwaresetup der Station nicht häufig ändert.

Die Firmware ist standardmäßig mit 50 ms Verzögerung vordefiniert. Dieser Wert ist i.d.R. für die meisten Fälle gut. Falls einmal verstellt, kann er kann er wie folgt auch wieder zurückgeholt werden. Das Poti in der zuvor beschriebenen Prozedur auf maxi-Anschlag (in Richtung langes Delay) drehen. Wie schon erwähnt ist das alles durch die blinkenden LEDs sehr schön nachvollziehbar.

Das kleine Programm ist in Great-Cow-Basic (GCB) geschrieben. Anbei der Sourcecode und das HEX-File zur Programmierung des PIC als Download.

vy 73 de DL6NBS

GCB Source

HEX-Datei

Ausführung mit Kabelschwänzen