Marder Abwehr im PKW

 

Gratis Counter

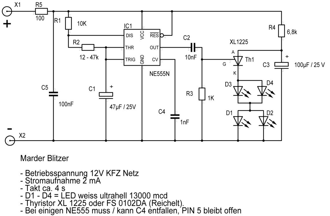
Vor einigen Jahren hatte mein Vierkreiser Marderbesuch. Mein Bruder hatte damals schon die Idee, die Gemütsruhe der lästigen Viecher im Motorraum mit einem Blitzer zu unterbinden und einen Flasher gebaut. Sein erfolgreiches Konzept hab ich nun erneut aufgelegt und in die Autos  meiner Enkel eingebaut da Marder erneut zugeschlagen haben.

Der Flasher wird über eine 100 mA Kabelsicherung direkt an die Autobatterie angeschlossen. Er erzeugt im ca. 4 Sekundentakt einen sehr hellen Lichtblitz  bei ganz geringer Stromaufnahme.

Wird der Flasher in Kombination mit einem Ultraschallgeber eingebaut, ergibt sich erweiterter Schutz.

100% Garantie gibt es nie. Meine Erfahrung zeigt, dass seither keine Marderbesuche mehr im Motorraum stattfanden.

Gefährlicher Gast

Der Flasher im Gehäuse welches komplett mit Silikon ausgegossen wurde

Reichelt RND 455-00303

Layout Download


Oben beschriebener Flasher wurde um einen weiteren, interessanten Marderschreck ergänzt.

MALEDUS erzeugt wiederholend LED-Lichtblitzfolgen und variable Ultraschallsignale.

Durch Nutzung der Nanoampere-Technologie des PIC, liegt die Stromaufnahme im Mittelwert bei nur 3,5 mA.

Zwei ultrahelle Flash-LED's befinden sich im Gehäuse, zwei weitere LED's können an beliebiger Stelle im Fahrzeug platziert werden.

Bauplan Download

PIC-HEX-File download